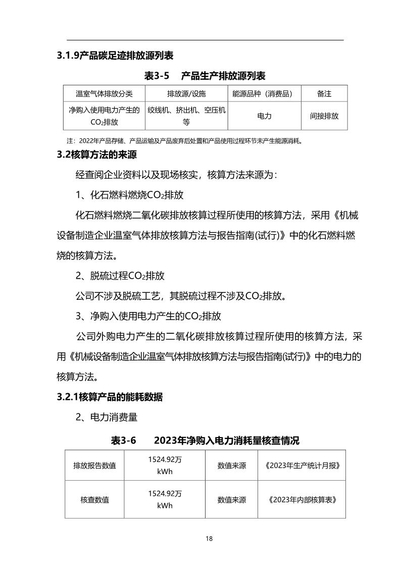
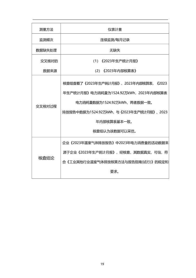
新闻资讯
NEWS CENTER
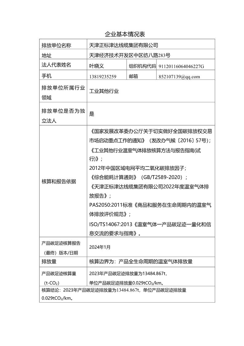
2023年产品碳足迹报告公示
2024-01-23

























Copyright © 伟德国际(victor1946)官方网站-Officials Website 版权所有 All Rights Reserved.
-
服务热线
服务热线
13820883672
-
联系手机
联系邮箱
-
关注我们
关注我们